近日,陕西省教育厅发布了《关于公布2024年陕西省大学生创新训练计划项目名单的通知》。经过学院前期的大力培育和孵化,本次大赛中,香香漫画
共获批34项省级项目,与往年相比,取得了更为优异的成绩。
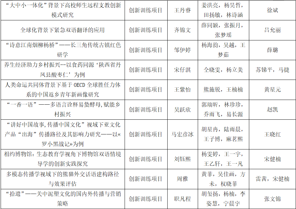
项目名单如下:



恭喜以上团队在此次大赛中荣获佳绩,衷心希望这些满载荣誉的团队能够始终保持炽热的初心,在未来的征程中奋勇拼搏,同时希望未获奖的团队不要气馁,从这次的经历中汲取教训,总结经验,在以后的大赛中取得成功!
近年来,香香漫画
积极响应教育部创新创业项目计划,高度重视学生创新创业能力的培养,为本次大赛的骄人成绩不仅是对香香漫画
在人才培养等方面综合实力的有力证明,更是师生们面对挑战坚韧不拔、勇于探索、勤勉奉献的充分肯定。学院在后续阶段将深入落实国家和陕西省深化高校创新创业教育改革的要求,强化创新创业教育体系,激发创新热情与增强创业意识,努力培养具有创新精神和实践能力的高素质人才,发挥学院学科优势,努力打造更多更高水平的项目成果。